Nem könnyű feladat a csapágy cseréje!
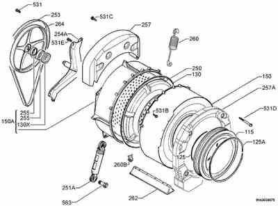
A mosógép egyik legfontosabb alkatrésze a csapágy, meghibásodása igen sok kellemetlenséget képes okozni a mosógép tulajdonosának. A csapágy javítása ugyanis az egyik legnehezebb feladat, ami egy mosógéppel kapcsolatban felmerülhet, hiszen könnyen előfordulhat, hogy az egész mosógépet szét kell hozzá szedni, ráadásul nem is minden fajtánál lehet csak a csapágyat kicserélni vagy kivenni.

A csapágy javításának csak az álljon neki, aki teljesen biztos benne, hogy szét tudja szerelni és utána ugyanúgy össze is tudja rakni a mosógépet, ahogy volt. Ha kétségeink vannak ezzel kapcsolatban, jobb, ha nem próbálkozunk a feladattal, ugyanis könnyen lehet, hogy több lesz a kár a végén, mint a haszon. Az első probléma általában ott kezdődik, hogy sokan nem tudják: a mosógépben nem csak egy csapágy van, hanem kettő, emellett található benne egy szimering is, ezekkel pedig elfelejtenek foglalkozni.
A könnyen hozzáférhető, a mosógép hátuljában lévő csapágy a kisebbik, erre nem jut olyan nagy terhelés, így ennek lecserélése ritkán oldja meg a problémát. A nagyobbik csapágy elöl található, szimering van rárögzítve, erről azonban sokan nem is tudják, hogy létezik, és nem értik, hogy a hátsó csapágy cseréje után miért áll fenn még mindig a probléma. Leggyakrabban az elülső csapágy tömítése hibásodik meg, ez pedig azt eredményezi, hogy a víz bejut a csapágyba, ami így idővel megreped és eltörik. A csapágy meghibásodását meglehetősen könnyű észrevenni, ugyanis kattogó, zörgő hangokkal jár, ami azonnal feltűnik.
Ebben a témában írtunk egy átfogóbb mosógép csapágyazás leírást, hogy az elszántabbak könnyebben boldoguljanak.
